岳阳市财政局欢迎您!
联系我们
设为首页
加为收藏
返回首页
市级财政预决算
部门预决算
转移支付资金
财政扶贫资金
当前位置:
首页
>
专题专栏
>
财政公开
>
部门预决算
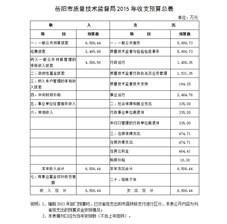
岳阳市质量技术监督局2015年收支预算总表
编稿时间: 2015-03-12 来源: 岳阳市质监局
打印本页
关闭窗口